(接上期)
47.申请人应向哪个部门提出劳动能力鉴定申请?
申请人应当向工伤发生所在地设区的市级劳动能力鉴定委员会提出申请。
设区的市级劳动能力鉴定委员会负责本辖区内的劳动能力初次鉴定、复查鉴定。
省、自治区、直辖市劳动能力鉴定委员会负责对初次鉴定或者复查鉴定结论不服提出的再次鉴定。
48.提出劳动能力鉴定申请应该提交哪些材料?
申请劳动能力鉴定应当填写劳动能力鉴定申请表,并提交下列材料:
(1)《工伤认定决定书》原件和复印件。(2)有效的诊断证明、按照医疗机构病历管理有关规定复印或者复制的检查、检验报告等完整病历材料。(3)工伤职工的居民身份证或者社会保障卡等其他有效身份证明原件和复印件。(4)劳动能力鉴定委员会规定的其他材料。
49.申请人多久会获得劳动能力鉴定结论?
设区的市级劳动能力鉴定委员会在收到劳动能力鉴定申请后,从其建立的医疗卫生专家库中随机抽取3名或者5名相关专家组成专家组,由专家组提出鉴定意见。设区的市级劳动能力鉴定委员会根据专家组的鉴定意见作出工伤职工劳动能力鉴定结论;必要时,可以委托具备资格的医疗机构协助进行有关的诊断。
设区的市级劳动能力鉴定委员会在收到劳动能力鉴定申请之日起60日内,作出劳动能力鉴定结论,必要时,作出劳动能力鉴定结论的期限可以延长30日。劳动能力鉴定结论将及时送达申请鉴定的单位和个人。
50.对劳动能力鉴定结论不服怎么办?
申请鉴定的单位或者个人对设区的市级劳动能力鉴定委员会作出的初次鉴定结论不服的,可以在收到该鉴定结论之日起15内向省、自治区、直辖市劳动能力鉴定委员会提出再次鉴定申请。省、自治区、直辖市劳动能力鉴定委员会作出劳动能力鉴定结论为最终结论。
51.工伤伤残更加严重了怎么办?
自劳动能力鉴定结论作出之日起1年后,工伤职工或者其近亲属、所在单位或者经办机构认为伤残情况发生变化的,可以申请劳动能力复查鉴定。
劳动能力复查鉴定,是指已经劳动能力鉴定的工伤职工,在劳动能力鉴定结论作出1年后,工伤职工或者其近亲属、所在单位或者经办机构认为伤残情况发生变化,向劳动能力鉴定委员会提出复查鉴定申请,劳动能力鉴定委员会依据国家标准对其进行鉴定,作出新的劳动能力鉴定结论的鉴定,享受相应的工伤保险待遇。
劳动能力复查鉴定结论在收到劳动能力复查鉴定申请之日起60日内作出。特殊情况下,复查鉴定申请期限可以适当延长,但延长期不会超过30日。
五、工伤保险待遇
52.工伤后就医有什么要求?费用报销有什么要求?
职工治疗工伤应当在签订服务协议的医疗机构就医,情况紧急时可以先到就近的医疗机构急救。
治疗工伤所需费用符合工伤保险诊疗项目目录、工伤保险药品目录、工伤保险住院服务标准的,从工伤保险基金支付。
工伤职工治疗非工伤引发的疾病,不享受工伤医疗待遇。
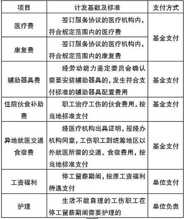
53.参保工伤职工医疗期间能享受哪些待遇?
参保工伤职工在停工留薪期内,原工资福利待遇不变,由所在单位按月支付,停工留薪期一般不超过12个月。伤情严重或情况特殊的,经劳动能力鉴定委员会确认,可适当延长,但延长期不得超过12个月。生活不能自理的工伤职工在停工留薪期需要护理的,由所在单位负责。具体待遇详见右侧表格。 (未完待续)
