2019年11月28日
第02版:要 闻 PDF版

四届周口市委第十一轮巡察 完成进驻并公布联系举报方式

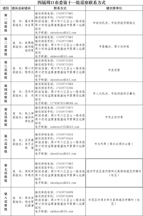
按照周口市委统一部署,近日市委8个巡察组,陆续进驻市政协机关、市政府驻京联络处、市委编办、周口农科院、市发改委、市人大机关、市政府驻郑办事处、市农业农村局、市水利局(南水北调办公室)、经济开发区淮河路和太昊路街道及所辖村(社区)、示范区许湾乡和文昌街道及所辖村(社区)党组织开展巡察。

本轮巡察对象主要为被巡察单位党组织领导班子及其成员,下一级主要负责人和重要岗位领导干部。主要任务是:围绕党的政治建设,重点检查维护习近平总书记核心地位、维护党中央权威和集中统一领导情况,贯彻落实党的十九大精神和中央、省委、市委重大决策部署情况;围绕党的思想建设,重点检查被巡察党组织是否深入学习贯彻习近平新时代中国特色社会主义思想,特别是习近平总书记考察调研河南时的重要讲话精神,“不忘初心、牢记使命”主题教育开展情况,牢牢掌握党对意识形态工作领导权的情况;围绕党的组织建设,重点检查选人用人和基层党组织建设情况;围绕党的作风建设,重点检查落实中央八项规定精神和整治隐形变异“四风”问题,尤其是形式主义、官僚主义情况;围绕党的纪律建设,重点检查维护政治纪律和政治规矩,深化运用监督执纪“四种形态”情况和强化日常监督执纪情况;围绕夺取反腐败斗争压倒性胜利,重点检查落实全面从严治党“两个责任”、领导干部廉洁自律以及整治群众身边的腐败和作风问题情况;加强对中央、省委、市委巡视巡察反馈整改情况的监督检查。对精准脱贫、污染防治、防范化解重大风险“三大攻坚战”以及扫黑除恶、机构改革、宗教工作等市委要求了解的问题,也要开展监督检查。

市委巡察组进驻时间为11月19日至12月31日。期间,市委各巡察组均开通并公布接收举报电话、接收短信手机、邮政信箱、电子邮箱。受理时间为工作日上午8:00-12:00,下午14:30-18:00,巡察结束后,信访渠道自行关闭。

(附四届周口市委第十一轮巡察联系方式)

2019-11-28 1 1 周口日报 content_85121.html 1 四届周口市委第十一轮巡察 完成进驻并公布联系举报方式 /enpproperty-->