新闻中心
旧版查询
2020年01月28日
首页
< 上一期
  
下一期 >
第03版:
抗击疫情 我们始终在一起
PDF版
上一版
下一版
上一篇
下一篇
放大+
缩小-
默认
o
朗读
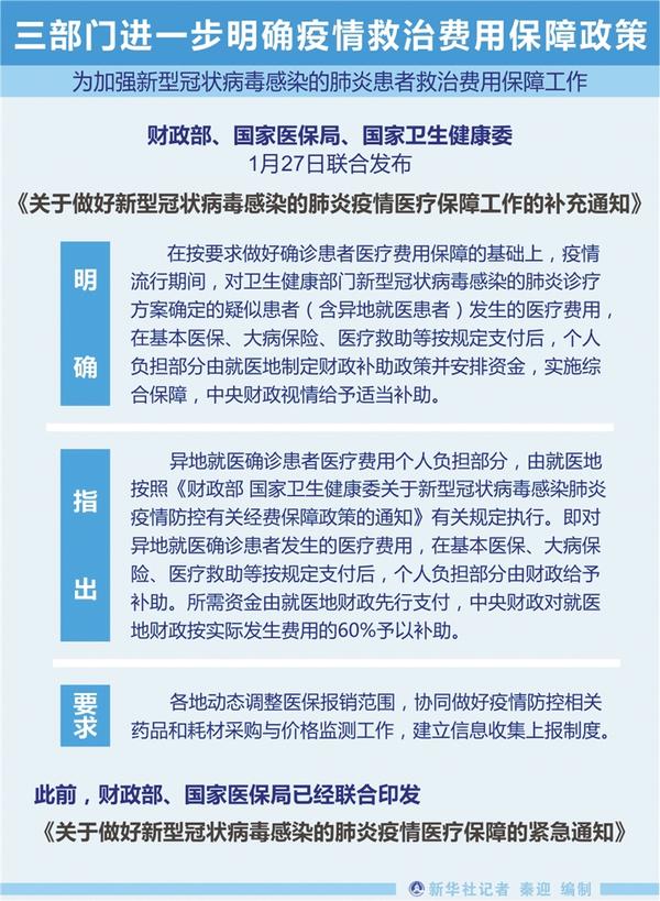
三部门进一步明确疫情救治费用保障政策
上一篇
下一篇
放大+
缩小-
默认
o
朗读
网站简介
|
公司简介
|
广告刊例
2020-01-28
1
1
周口日报
content_90762.html
1
三部门进一步明确疫情救治费用保障政策
/enpproperty-->