2021年04月01日
第04版:应急与安全 PDF版

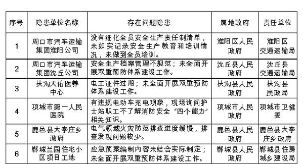
我市集中曝光6家存在安全生产问题隐患单位

为进一步推动安全生产专项整治三年行动第三阶段集中攻坚工作,确保全市安全生产形势持续平稳,市安委办决定对暗查暗访中发现存在安全生产问题隐患的6家单位予以曝光。

周口市安全生产委员会办公室

2021年3月30日

2021-04-01 1 1 周口日报 content_130783.html 1 我市集中曝光6家存在安全生产问题隐患单位 /enpproperty-->