新闻中心
旧版查询
2020年08月08日
首页
< 上一期
  
下一期 >
第03版:
时事·广告
PDF版
上一版
下一版
上一篇
放大+
缩小-
默认
o
朗读
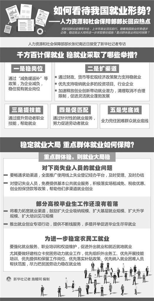
如何看待我国就业形势?
人力资源和社会保障部部长回应热点
上一篇
放大+
缩小-
默认
o
朗读
网站简介
|
公司简介
|
广告刊例
2020-08-08
人力资源和社会保障部部长回应热点
1
1
周口日报
content_107444.html
1
如何看待我国就业形势?
/enpproperty-->